关于做好2026年6月同等学力申请硕士学位学员学位授予相关工作安排的通知
各培养单位:
根据国务院学位委员会和长江大学关于硕士学位授予相关工作的文件精神,现将2026年6月硕士学位授予相关工作安排
如下:
一、拟申请硕士学位的学员确认
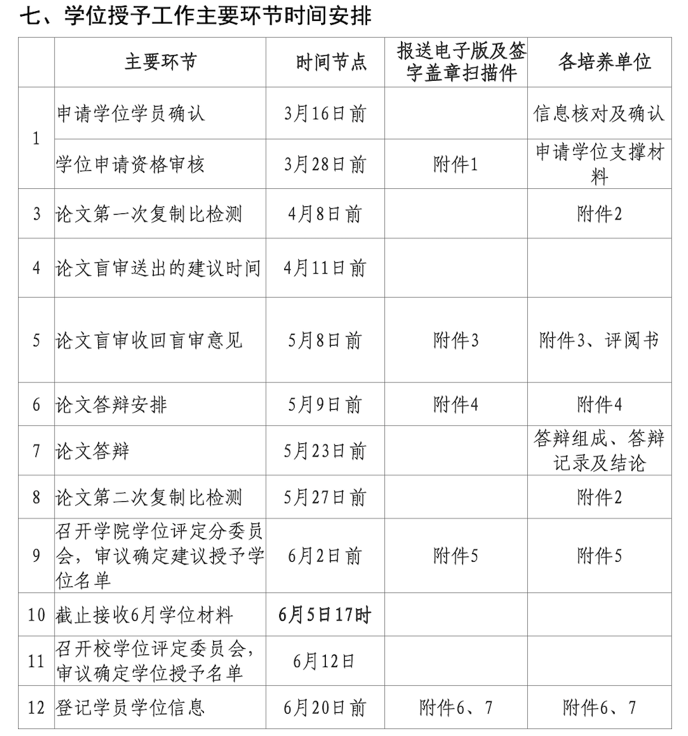
3月16日17:00前,拟申请学位的学员向所在培养单位提出申请。3月28日前各培养单位完成申请学位学员的资格审核,并将审核通过的学员名单汇总表提交至继续教育学院同等学力申请硕士学位培养办公室(提交附件1,其他材料由学院存档)。
特别注意:
(一)要求学员的专业课程学习已完成并取得培养方案规定的学分、国家统考合格、开题与拟授予硕士学位的时间间隔12个月、通过中期检查、研究成果达到学位授予条件等。
(二)已经答辩通过但未授学位的学员也在报送名单范围内。
二、申请硕士学位学员学位论文第一次查重和格式检测
4月8日前,各培养单位学员完成第一次学位论文复制比检测和学位论文格式检测(请各培养单位导出知网文献检测情况-查重系统导出附件2,并报送至同等学力申请硕士学位培养办公室,已经答辩通过但未授学位的学员必须提交)。
学位论文格式检测登录“论无忧——学位论文格式检测机器
人”检测平台(以下简称“格式检测平台”,网址:
(https://yangtzeu.lun51.com/jxjy)。登录账号为本人学号,默认密码为学号后6位。首次登录后请务必修改密码并妥善保管,以免个人信息泄露。请勿用他人账号检测,以免相互干扰影响检测结果。
第一次学位论文复制比检测需在论文送审前完成。
特别注意:2024年起,学位论文复制比检测执行《长江大学研究生学位论文学术不端行为检测管理办法》(研院发〔2023〕14号)。
三、学位论文评审
各培养单位严格落实硕士学位论文“双盲”评审工作,于4月
11日前完成学位论文送审(寄出送审稿),于5月8日前完成所有学员学位论文盲审送审工作(送审流程结束),并将学位论文匿名评审结果汇总表(附件3)及匿名评审评阅书送至同等学力申请硕士学位培养办公室。
特别说明:
研究生院已经通过正常的采招手续,采买了第三方论文送审平台(即国研平台)。相关价格为:硕士论文280元/篇次。该系统的信息回馈时间为21个自然日。
2. 按照相关规定:本次申请学位的学位论文至多只能送审两次,第一次送审,硕士学位论文只能送审二位评审专家,硕士学位论文送审过程中,如评审结果为2A、2B、A+B、A+C以外情况的,需要二次送审;A+C如不二次送审,需填写附件8《争议论文指导教师评阅书》,并由培养单位留存。请各单位务必预留二次送审时间。
四、学位论文答辩(一)答辩
各培养单位自行安排硕士学位论文答辩工作。于5月9日前将学员学位论文的答辩安排表(附件4)报送至同等学力申请硕士学位培养办公室,5月23日前完成本单位所有同等学力申请硕士学位学员学位论文答辩,并将答辩结论报送至同等学力申请硕士学位培养办公室。
如学位论文被评定为“修改后通过”等次,学生需按要求
填写附件9《学位论文修改情况记录表》,并由导师签字确认通过,附件11由培养单位留存,并作为省抽检不合格论文重要处理依据。
(二)第二次论文复制比检测
5月27日前,各培养单位对通过答辩的学位论文定稿进行第二次复制比重复性检测,检测不合格者推迟授予学位(硕士论文文字复制百分比<20%,检测结果视为“合格”,否则视为“不合格”),导出知网文献检测情况-查重系统导出文件,并报送至同等学力申请硕士学位培养办公室(已经答辩通过但未授学位的学员必须提交)。
(三)学院学位评定分委员会审议
6月2日前,各培养单位召开学院学位评定分委员会,审议确定本单位2026年6月建议授予硕士学位名单(附件5)(注意:附件已经更改,学员需提交学术论文期刊名称,在合计授予学位
人数处必须加盖公章),并报送至同等学力申请硕士学位培养办公室(已经答辩通过但未授学位的学员也必须提交,否则不能申请学位)。
(四)登记学员学位信息
所有申报材料截止受理时间:6月5日(周五)17:00。
五、校学位评定委员会审议确定申请学位的同等学力申请硕士学位学员名单
6月12日左右,召开校学位评定委员会,审议确定2026年6月授予硕士学位的同等学力申请硕士学位学员名单,并及时公布发文。
六、登记同等学力申请硕士学位学员学位信息
6月20日前,各培养单位组织通过校学位评定委员会审核的申请学位的学员填写《同等学力申请硕士学位学员学位信息上报汇总表》,将汇总表电子版、纸质版(附件6)报送至继续教育学院同等学力申请硕士学位培养办。同时将《长江大学同等学力申请硕士学位学员“内部”学位论文汇总表》(附件7)电子版、纸质版提交给继续教育学院同等学力申请硕士学位培养办(所有申请硕士学位的学员必须提交,否则不能上报学位信息)。

长江大学继续教育